Reasons Galore - видео - все видео

Новые видео из канала RuTube на сегодня - 20 April 2026 г.

Reasons Galore
  22.04.2024
Reasons Galore
  22.04.2024
Reasons Galore
  22.04.2024
Reasons Galore
  22.04.2024

Видео на тему: Reasons Galore - видео


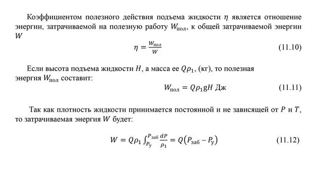
Розыгрыш тут: https://t.me/PokvmOfficial/5512 Мой личный Telegram-канал: https://t.me/+VU7gsJWeEQFlZTU6 Наш новостной канал: https://t.me/klgeeknews 🛸KRISTIANLAND - https://taplink.cc/kristianland_shop Фигурки по 500 руб. тут: https://t.me/kl_sale ❗️Чтобы быть в курсе всего - ПОДПИШИСЬ НА TELEGRAM: https://t.me/kristianlandСамооборона нашого району ініціювала проведення у Пологах Народного ВічеПОДПИШИСЬ НА КАНАЛ , БРО → https://www.youtube.com/channel/UCmIzU3PD6EatLc8MYQa4QAA • Я в VK: https://vk.com/kolanselin56Просто пассажир в этом автобусеАлексей Хлебин. 20 декабря 2018 года. Видео из Краснодара, где на трассе М-4 "Дон" военные поучили обочечников порядку. Чтобы проучить их, военный грузовик припарковался так, чтобы проезд к заправке был перекрыт. Тогда недовольный мужчина вышел "разбираться". Военные поставили его на место.Топ 1 с челенджом!!!если подёргивание зановески еще можно пережить , а вот когда провод от рации дёргается это всё финиш.Балгынова А.М. Подъем жидкости за счет гидростатического напора пласта. Лекция 11 МагистратураThe two biggest jewelry companies right now are @TraxNYCDiamondJewelry and @HARLEMBLING both competing over prices, quality, and over which stone is better diamond or moissanites.Fix iPhone Disabled with iCloud Lock - Full Unlock iCloud Permanent Unlock : https://bit.ly/3fQBgVH Software Download : https://bit.ly/2Zmsn11 Top 5 Unlock videos 1 = New Method 2020 / iPhone X iCloud Activation 🆔 Locked Removal Using 3utools https://bit.ly/32LkYKC 2 = [iBypasser] Permanent Remove iCloud Activation/Phone Disabled/Phone Access in menu Full working 100% https://bit.ly/33LOcIw 3 = FREE IKEY TOOL | Full Bypass iCloud Activation On iPhone 7 No Meid https://bit.ly/3hFm7aQ 4 = How to Unlock iPhone Disabled Passcode on ios 13.7 | Permanent Unlock https://bit.ly/3cdIrHl 5 = Full Permanent Unlock iCloud on iPhone 11 Pro Max | iPhone Unlock Guaranteed 100% https://bit.ly/2Een0cHVertu Constellation Touch, Полированная сталь, черная кожа http://vertu-spb.ru/vertu-constellation-touch-polirovannaya-stal-chernaya-kozha.html сегодня в наличии в бутике Верту СПб!